SerikSAT - Küp Uydu Projesi


Hakkında

SerikSAT, uzay araştırmalarına katkı sağlamak amacıyla geliştirilmiş 2U boyutunda bir Küp Uydu projesidir. Amacı, uzay ortamındaki radyasyon seviyelerini ölçmek ve atmosferik analizler yapmaktır. Proje, ileri seviye haberleşme sistemleri, yönlendirme ve güç yönetimi teknolojilerini içerecek şekilde tasarlanmaktadır. Proje şu anda geliştirme aşamasındadır.

SerikSAT, bilimsel verileri yüksek hassasiyetle toplamak ve Dünya'ya iletmek için gelişmiş bir Yer İstasyonu altyapısıyla desteklenmektedir. Gömülü sistemler, yazılım geliştirme ve RF haberleşme teknolojileri gibi birçok farklı alanda yenilikçi çözümler içermektedir.

Proje, uzay teknolojileri alanında yeni nesil sistemlerin test edilmesi ve akademik araştırmalar için bir platform sunmayı hedeflemektedir.

SerikSAT Hakkında

Resim temsilidir

Teknik Bilgiler

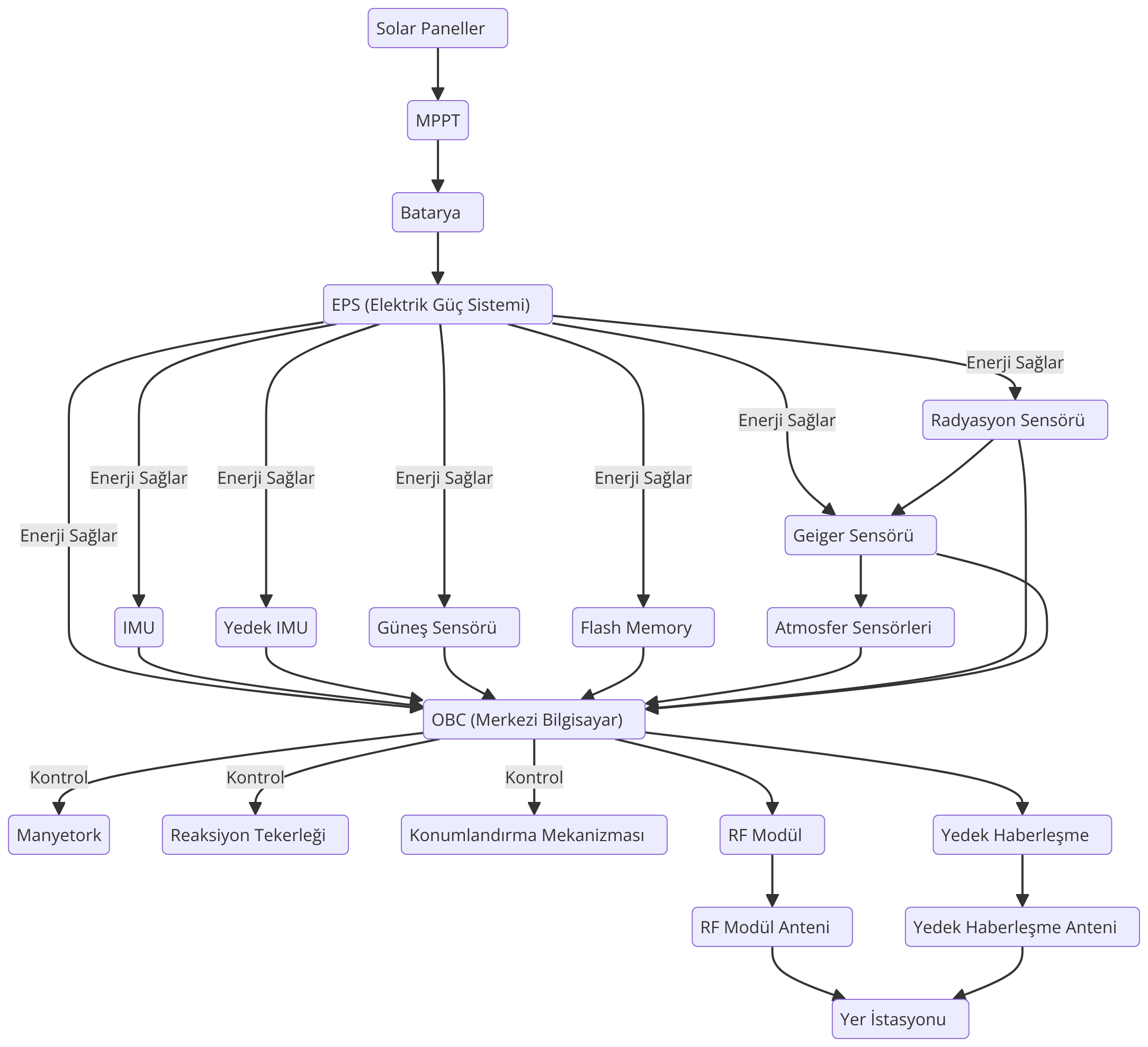
🚀 Güç Sistemi

🖥️ Ana Bilgisayar (OBC)

📡 Haberleşme Sistemi

🌌 Yönlendirme ve Kontrol Sistemi (ADCS)

🔬 Bilimsel Yük (Payload)

Genel Sistem Diagramı


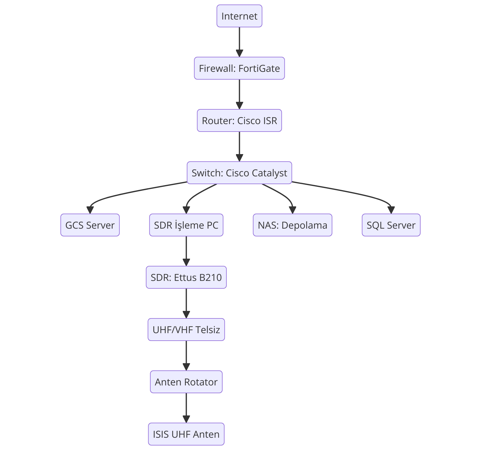
Yer İstasyonu

🌐 Ağ Altyapısı

📡 RF Haberleşme

🖥️ Bilgisayar ve İşleme Sistemleri

🔧 Ekstra Donanımlar

Genel Diagram ve Topoloji


Kullanılacak Yazılımlar ve Protokoller


İletişim

SerikSAT projesi hakkında daha fazla bilgi almak, iş birliği yapmak veya sorularınızı sormak için bizimle iletişime geçebilirsiniz.